本网站支持IPv6
当前位置:
首页 > 长者专版 > 通知公告

电子口岸业务指南(三)其他业务流程

来源: 西安电子口岸咨询 发布时间:2025-08-06 14:54

法人卡/操作员卡/报关员卡补办

线上办理:

1、在线购卡

方式一:微信搜索“清控高科”小程序,购买“智能密码钥匙”, 取货方式选择关区取货;

方式二:登录网站(http://th-mall.cn/)在线购卡(购买“智能密码钥匙”),取货方式选择分中心取货;

注意:购买前请详细阅读购买须知,取货方式选择分中心取货,妥善保留购卡订单凭证;

2、登录系统

登录中国电子口岸执法系统首页(网址https://e.chinaport.gov.cn)- 选择“制发卡及数字证书服务系统”。(使用单一窗口“管理员账号”登录系统;)

3、提交补卡申请

点击左侧菜单“提交申请-补卡申请”,填写单位信息,并按照要求上传附件(见系统示例),勾选“申请单位声明”,输入经办人手机短信验证码,提交补办卡业务申请。

填写说明:

①单位基本信息-主要经营场所(住所):须按市场主体资格证明材料所载信息顺序选择省、市、区;

②单位基本信息-制卡机构:制卡机构选择“西安数据分中心”;

③发卡方式:邮寄

④收件信息:在【备注】栏中,填写购卡订单号、收卡地址,联系人姓名电话(收卡人信息需是经办人或法定代表人(负责人)之一)。

电子口岸业务办理时限为1-2个工作日

线下办理:

企业携带材料前往建行代理网点办理电子口岸法人卡补办/操作员卡补办/报关员卡补办业务。建设银行合作制卡代理点暂未开通跨关区通办功能。

(1)电子口岸制发卡业务申请书

(2)营业执照副本原件

(3)持卡人员身份证原件

(4)持卡人身份证原件

(5)经办人身份证原件

法人卡延期/证书更新

线上办理:

1、企业可自主对未过期的电子口岸法人卡(由法定代表人/负责人持有,以下简称法人卡)进行延期/证书更新,用法人卡登录中国电子口岸(http://e.chinaport.gov.cn)-进入”制发卡及数字证书服务系统”,左侧菜单栏点击 IC卡管理-法人IC卡自更新;

2、系统跳转至法人IC卡延期页面,点击左上角【证书延期】;

3、操作成功后,将出现弹框“操作成功,系统将自动退出请重新登录”字样。

即法人卡延期成功/证书更新成功,卡初始密码为88888888。

线下办理:

企业携带材料前往建行代理网点办理电子口岸法人卡延期/法人卡证书更新业务。建设银行合作制卡代理点暂未开通跨关区通办功能。

(1)电子口岸制发卡业务申请书

(2)营业执照副本原件

(3)法定代表人身份证原件

(4)经办人身份证原件

(5)需要延期/证书更新的法人卡

操作员卡延期/证书更新

线上办理:

1、企业可自主对未过期的电子口岸操作员卡(由操作员持有,以下简称操作员卡)进行延期/证书更新,用法人卡登录中国电子口岸(http://e.chinaport.gov.cn);

2、进入“制发卡及数字证书服务系统”——“IC卡管理”——“企业操作员IC卡管理”;

3、选择需要延期/证书更新的电子口岸操作员信息,点击操作员统一编号进入详情页面-点击证书延期,根据提示完成操作员卡延期/证书更新;

4、卡初始密码为88888888。

线下办理:

企业携带材料前往建行代理网点办理操作员卡延期/操作员卡证书更新业务。建设银行合作制卡代理点暂未开通跨关区通办功能。

(1)电子口岸制发卡业务申请书

(2)营业执照副本原件

(3)法定代表人身份证原件

(4)持卡人身份证原件

(5)经办人身份证原件

(6)需要延期/证书更新的操作员卡

电子口岸卡注销

1、发送申请邮件至:kefu@xaeport.com,邮件主题为XX企业办理电子口岸的XX业务,邮件内容包括在办业务名称;

2、邮件附件为营业执照副本复印件、电子口岸制发卡业务申请书、持卡人、经办人身份证复印件,所有材料均加盖公章,公章不得复印。(要求:营业执照复印件、须在空白处签注“同意办理电子口岸制发卡业务”、法人签名及申请日期,3项内容缺一不可;法人、操作员和经办人身份证复印件须由其本人在空白处签注“同意使用本人信息办理电子口岸制发卡业务”,本人签名及申请日期,3项内容缺一不可。)

3、电子口岸办理时限为1-2个工作日,注销成功后会通过邮件告知企业;

4、提交注销申请后企业将无法使用此电子口岸卡办理相关业务。

电子口岸制发卡业务申请书下载地址

电子口岸制发卡业务申请书下载地址:

http://img.xaeport.com/attached/file/20240912/dzkazfkywsqs-20250123.doc

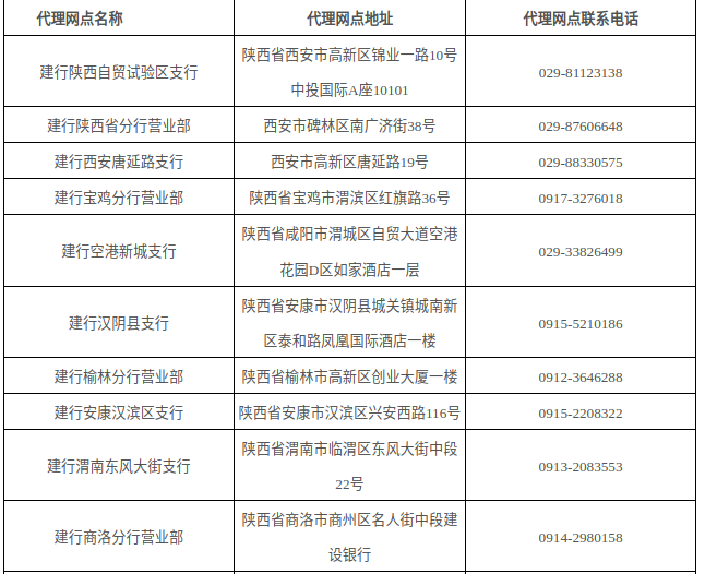
建行代理网点地址联系电话表格

      详细业务办理流程请查阅网站:【中国(西安)国际贸易单一窗口】(https://www.xaeport.com/)-【办事服务】-【电子口岸卡业务流程】

中国电子口岸客服热线:029-95198

主办:宝鸡市商务局

建议使用1024×768分辨率 IE8.0以上版本浏览器

陕ICP备12009282号 网站标识码:6103000020

陕公网安备 61030302000226号