为接续做好消费品以旧换新工作,确保宝鸡市加力扩围实施消费品以旧换新工作顺利实施,经过发布通知、宣传动员、自主申报、县区审核、社会公示等程序,现将确定手机等数码产品以旧换新参与企业及个体商户(第十四批)有关信息予以公告。
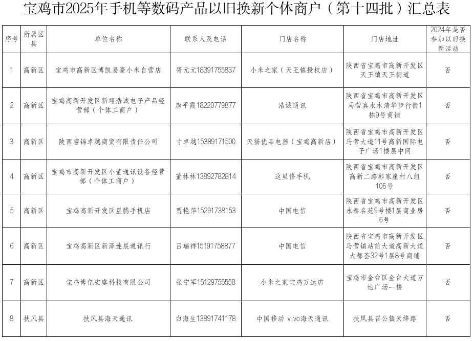
(参与企业及个体商户名单附后)
如有对参与企业及个体商户相关疑问,可与市、县(区)商务主管部门联系:
宝鸡市商务局电话:3260752
金台区商务局电话:3153853
渭滨区商务局电话:3128225
陈仓区商务局电话:6230505
凤翔区商务局电话:7216086
高新区科技和工信商务局电话:3780198
岐山县商务局电话:8211903
眉县商务和工信局电话:5545901
扶风县商务和工信局电话:5211122
陇县商务和工信局电话:4602389
千阳县商务和工信局电话:4245668
凤县商务和工信局电话:4805378
麟游县商务和工信局电话:7960508
太白县商务和工信局电话:4951224

